Vilniaus r. Maišiagalos kun. Juzefo Obrembskio gimnazija
Vilniaus r. Maišiagalos kun. Juzefo Obrembskio gimnazija

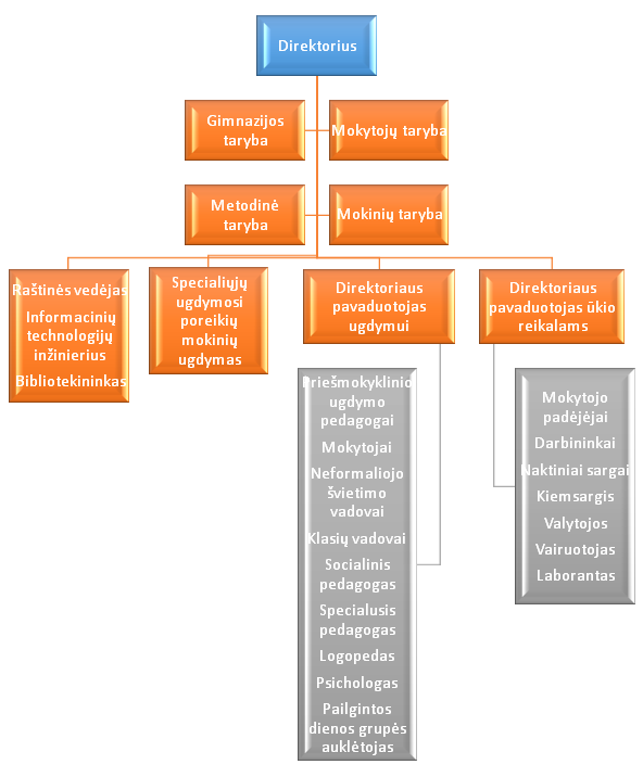
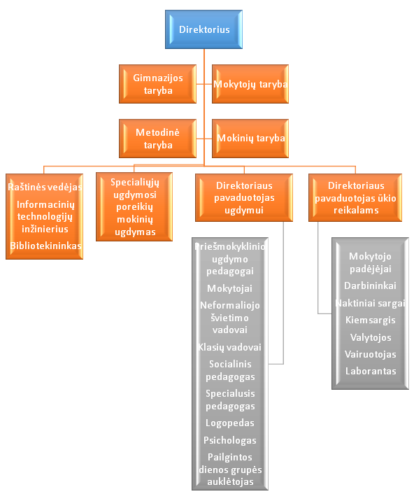
Struktūros schema     

  • Elektroninis dienynas
  • Tėvams
  • Mokiniams
  • Mokytojams
Pamokų laikas
7. 13.50—14.35
  • 1. 08.00—08.45
  • 2. 08.50—09.35
  • 3. 09.55—10.40
  • 4. 11.00—11.45
  • 5. 12.05—12.50
  • 6. 13.00—13.45
  • 7. 13.50—14.35
  • 8. 14.45—15.30